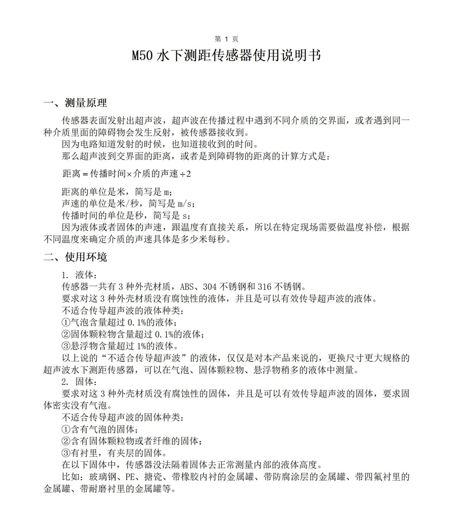
M50水下测距传感器使用说明书

时间:2025-04-29  作者:大禹电子  浏览量:1043

M50水下传感器使用说明书2025年1月25日_01.jpgM50水下传感器使用说明书2025年1月25日_02.jpgM50水下传感器使用说明书2025年1月25日_03.jpgM50水下传感器使用说明书2025年1月25日_04.jpgM50水下传感器使用说明书2025年1月25日_05.jpgM50水下传感器使用说明书2025年1月25日_06.jpgM50水下传感器使用说明书2025年1月25日_07.jpgM50水下传感器使用说明书2025年1月25日_08.jpgM50水下传感器使用说明书2025年1月25日_09.jpgM50水下传感器使用说明书2025年1月25日_10.jpgM50水下传感器使用说明书2025年1月25日_11.jpgM50水下传感器使用说明书2025年1月25日_12.jpgM50水下传感器使用说明书2025年1月25日_13.jpgM50水下传感器使用说明书2025年1月25日_14.jpgM50水下传感器使用说明书2025年1月25日_15.jpgM50水下传感器使用说明书2025年1月25日_16.jpgM50水下传感器使用说明书2025年1月25日_17.jpgM50水下传感器使用说明书2025年1月25日_18.jpgM50水下传感器使用说明书2025年1月25日_19.jpgM50水下传感器使用说明书2025年1月25日_20.jpgM50水下传感器使用说明书2025年1月25日_21.jpgM50水下传感器使用说明书2025年1月25日_22.jpg

M50水下测距传感器使用说明书下载:

M50水下传感器使用说明书2025年1月25日.docx



热品推荐more >>

  • 超声波泥位计-分体式标准型

  • 超声波多普勒流量计

  • 超声波单双张检测器 / 超声波纸张传感器